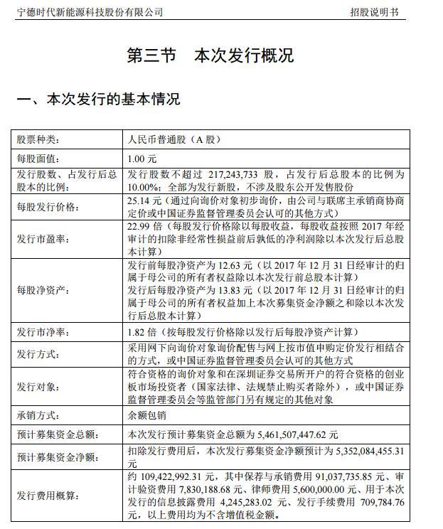
寧德時代深交所創業板IPO招股說明書:定價為25.14元/股,預計5月30日發行,發行后總股本不超過2,172,437,000股。

南京證券網上發行最終中簽率為0.12100912%2018-06-04 07:46
新股發行出現三大變化 年內51家企業完成IP02018-05-23 00:33
| 23:42 | 兩部門發文促進文旅與民航業融合發... |
| 23:42 | 從寧波舟山港實現第四個“千萬箱級... |
| 23:42 | 11月份中國物流業景氣指數為50.9% |
| 23:42 | 李強主持國務院第十七次專題學習 |
| 23:42 | 前10個月我國服務進出口總額同比增... |
| 23:42 | 多地加碼購房補貼支持住房消費 |
| 23:42 | 多家外資機構發布研報樂觀預期A股... |
| 23:42 | 四重支撐勾勒A股市場長期向好運行... |
| 23:42 | 離岸人民幣對美元匯率盤中升破7.06... |
| 23:42 | 數據新政釋放紅利 構建學科人才培... |
| 23:42 | 折疊屏手機賽道硝煙再起 產業鏈創... |
| 23:42 | 京東工業啟動招股擬全球發售2.11億... |
版權所有證券日報網
互聯網新聞信息服務許可證 10120180014增值電信業務經營許可證B2-20181903
京公網安備 11010202007567號京ICP備17054264號
證券日報網所載文章、數據僅供參考,使用前務請仔細閱讀法律申明,風險自負。
證券日報社電話:010-83251700網站電話:010-83251800 網站傳真:010-83251801電子郵件:xmtzx@zqrb.net
掃一掃,即可下載
掃一掃,加關注
掃一掃,加關注