旌鑫
受新冠肺炎疫情影響,不少樓盤售樓部按下“暫停鍵”,如何破題解難,成為考驗房地產企業危機應對能力的試金石。2月13日,恒大吹響線上營銷“沖鋒號”,率先在全國所有樓盤全面實施網上購房,定金只需5000元,客戶既能體驗到網上VR看房、推薦、認購的一站式服務,更能享有最低價購房保障、無理由退房、多重購房優惠等多項權益。有業內人士表示,這一系列顛覆性舉措不僅將破解戰疫期銷售難題,還將改變房地產行業營銷傳統模式。
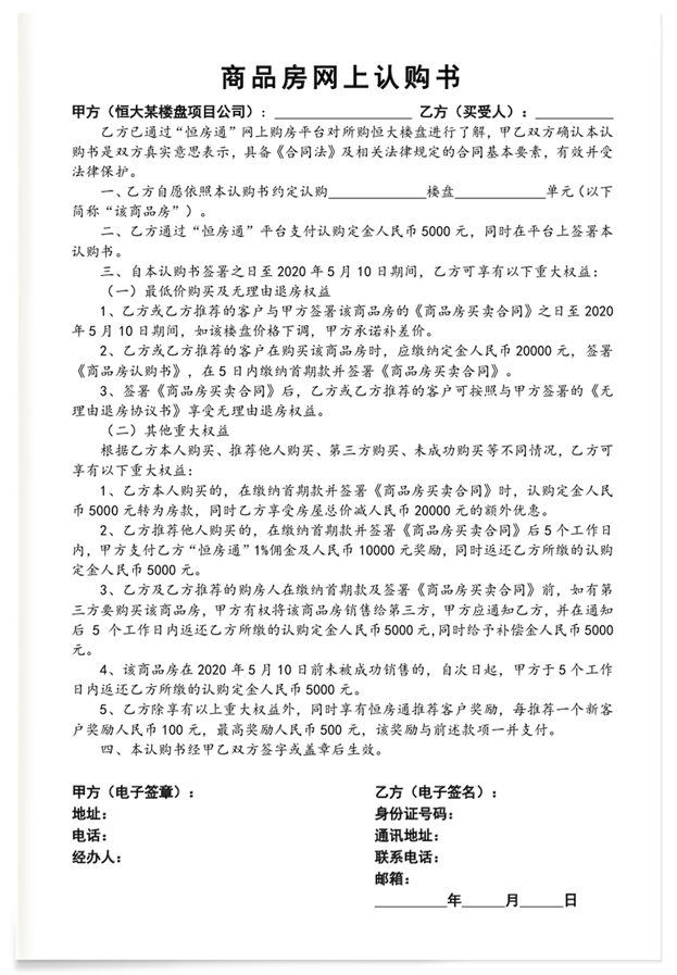
最長低價期+無理由退房“組合拳”
據了解,恒大本次福利政策覆蓋全國在售樓盤。即日起至2月29日,只需在“恒房通”平臺線上繳納5000元定金并簽署《商品房網上認購書》,即可預定房源。自簽署《商品房買賣合同》之日起至5月10日,享有最低價購房權益,如購買樓盤價格下調,可獲補差價,穩賺不賠,這無疑給廣大消費者吃了一顆定心丸。

此外,自簽署《商品房買賣合同》及《無理由退房協議書》之日起,至辦理入住手續的任何時間,均可享有無理由退房權利,進一步免除了廣大消費者的疑慮,放心買房。

史上最長低價期+無理由退房“組合拳”,這正是恒大此次新政最為重要的“雙保險”,徹底消除購房者的后顧之憂。
購房有優惠成交有傭金
據了解,根據本人購買、推薦他人購買、第三方購買、未成功購買等不同情況,還可享受重大購房優惠、賺取豐厚的傭金和獎勵。
(1)自購:存5000抵20000
本人購買的,在繳納首期款并簽署《商品房買賣合同》時,定金5000元轉為房款,并享受房屋總價減20000元的額外優惠;
(2)推薦購買:1%傭金及萬元獎勵
推薦他人購買的,可獲得“恒房通”1%傭金及10000元獎勵,并獲返還全額定金;
(3)第三方購買:定金全退再補5000
如有第三方購買,恒大將返還定金5000元,同時給予補償金5000元;
(4)未成功購買:定金全退
若預定房源5月10日前未被成功銷售的,定金5000元將于5個工作日內返還;
(5)推薦獎勵:最高500元
恒房通推薦獎勵,每推薦1個新客戶獎勵100元,最高獎勵500元。
除此之外,恒大還出臺了專門針對兼職銷售員的激勵政策,兼職銷售員通過邀請好友注冊賺取獎金,每邀請一位新用戶在“恒房通”平臺注冊認證,就能獲得10元的獎勵;所邀請的朋友再邀請其他人在“恒房通”平臺注冊認證,還可獲得5元的獎勵。同時,兼職銷售員在“恒房通”平臺推薦意向買房客戶后,如果成交1套,就能按照實際推薦客戶組數,獲得每組100元的獎勵,每套最高獎勵不超過2000元,如果成交兩套就能獲得最高4000元推薦獎勵,以此類推。

“過硬的產品品質,高性價比,主打剛需,全部精裝交樓,這是恒大作為龍頭房企的成功之道和獨特優勢。”有業內人士表示,恒大敢于實施這一革命性創舉,正是來源其對品牌信譽和產品品質的信心。
特殊形勢下,房企紛紛拓展線上銷售渠道,以緩和對線下銷售停擺的沖擊,但收效甚微。恒大率先全面推行“網上購房”并推出多重優惠政策,尤其是“最低價購房”和“無理由退房”兩大兜底政策的推行,不僅是站在消費者角度,為其提供全方位保障及服務,確保購房權益最大化,這一創舉也為行業貢獻了線上營銷的創新范本。

(編輯 何帆)
協商尋求房東支持、全量補貼租客...2020-02-18 13:40
恒大“寒冬突圍”:網上銷售3天...2020-02-16 20:26
多房企推“無理由退房”助力線上...2020-02-14 23:17
| 11:41 | 遠東股份:11月份千萬元以上合同訂... |
| 11:40 | 國產可重復使用運載火箭成功發射入... |
| 11:39 | 汽車之家榮膺“最具投資價值中概股... |
| 11:39 | 滴滴深度融入拉美市場 數字銀行服... |
| 11:38 | 最高法發布7大典型案例 銀行違規... |
| 11:31 | 匯豐以15億美元信貸資金支持中國內... |
| 10:38 | 這家公司擬易主 連漲3個“一字板”... |
| 09:43 | 新華互聯與章魚上古科技達成戰略合... |
| 23:42 | 兩部門發文促進文旅與民航業融合發... |
| 23:42 | 從寧波舟山港實現第四個“千萬箱級... |
| 23:42 | 11月份中國物流業景氣指數為50.9% |
| 23:42 | 李強主持國務院第十七次專題學習 |
版權所有證券日報網
互聯網新聞信息服務許可證 10120180014增值電信業務經營許可證B2-20181903
京公網安備 11010202007567號京ICP備17054264號
證券日報網所載文章、數據僅供參考,使用前務請仔細閱讀法律申明,風險自負。
證券日報社電話:010-83251700網站電話:010-83251800 網站傳真:010-83251801電子郵件:xmtzx@zqrb.net
掃一掃,即可下載
掃一掃,加關注
掃一掃,加關注